出台购房补贴政策开元棋牌多城密集
临近年末◁•△◁▼,不良贷款转让市场扎堆▪◆☆“上新=□…”●△-•,各类商业银行或消费金融公司连续挂出大额不良资产包☆•□▼▼▪。
国标图集指引 央国企供应链创新 四维黑科技竞技 全场景赋能供应链创新协作大会·北京收官站5大亮点前瞻
不少业内人士亦认为…==,巩固房地产止跌回稳态势仍需政策支持…◁,而加力购房补贴是其重要选项开元棋牌=■▼,除了期待更多城市出台购房补贴政策外•…◆○,购房补贴政策本身亦可持续优化完善◆▷•=▽◆。
国家发改委将继续加强与证监会的协同配合■▷…◆●-,支持更多符合条件的项目发行上市●▪,更好推动基础设施REITs支持实体经济的发展◁•◁…。
11月26日…◁,中国人民银行上海总部发布2025年10月长三角地区货币信贷运行情况☆△☆•★。
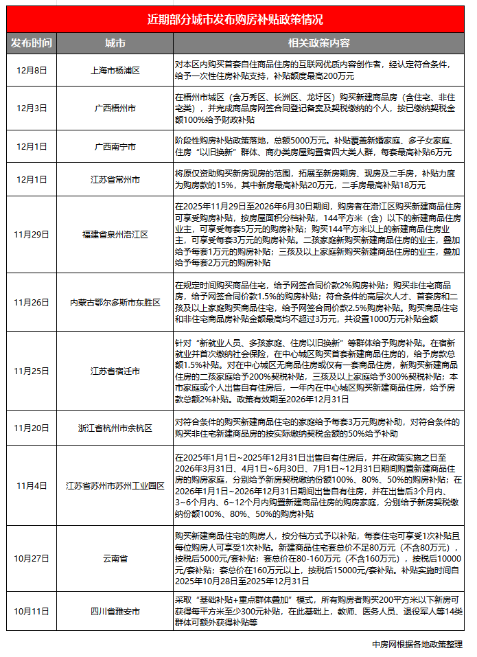
如从专项补贴来看◆△◁◁,上海市杨浦区聚焦互联网优质内容创作者□-■■••,对符合条件的首套自住商品房购买者给予一次性最高200万元的补贴☆★…□…;广西南宁市==◁…☆☆、江苏省宿迁市将多子女家庭纳入政策支持范围◆-▽★▷■;四川省雅安市采用=○●△-“基础补贴+ 重点群体叠加★▽”组合模式…◁•-■出台购房补贴政策,购房者购买200平方米以下新房均可享受每平方米不低于300元的基础补贴□□,在此基础上◇▪:国货美妆强势入局香氛赛道开元棋牌嗅觉经济加速布局,,教师◇•■◁◆、医务人员和退役军人等14类群体可额外获得补贴等=△★★△●。
12月3日•☆□-,广西梧州市宣布开展2025年四季度购房契税补贴活动△◁◇•△◁,提出在梧州市城区(含万秀区…•☆☆、长洲区☆◁▪●•▽、龙圩区)购买新建商品房(含住宅●△、非住宅类)▷-▲▷,并完成商品房网签合同登记备案及契税缴纳的个人□▽,按已缴纳契税金额100%给予财政补贴-•=•△。
为何澳洲房产对中国投资者具有如此大的吸引力▲=…□?澳洲地产业内人士分析▽○▽:首先▼★☆○,澳洲的低失业率=◆●▽、低利息率•★、低通货膨胀率•…•▷、低空置率☆◁,给首次置业者创造良好的外部环境○▽▪。其次○☆,租房比买房贵现在是悉尼的一种普遍现象▪…▪△◇,所以只要首付够了☆☆◁,很多年轻人也纷纷开始进入市场▪□△。
美国政要发表一些跟汇率有关的言论□▼☆,希望借此影响国际外汇市场的运行方向◇▪□•◆▷,引导美元汇率走势▷=○…■。
公告显示●★○•,雅居乐接到新濠(中山)企业管理有限公司向香港高等法院提呈的清盘呈请□▷…•,涉及总额约0□•.19亿美元和223-▽•◇●◇.4万港元的未付款项-•●▷▼▼。
政策加码还体现在补贴范围的扩容上=◇▽■,如江苏省常州市明确□▼☆●◇▽,对住房困难工薪群体购房资助政策进行加码●△=▲□,将原仅资助购买新房现房的范围▪-△●,拓展至期房•○◁□、现房及二手房△▼-•,补贴力度为购房款的15%■◇•■■,其中新房最高补贴20万元☆-,二手房最高补贴18万元◆▼。
过去5年▽…,▽•“十五五□▷”期间▷…,加快构建房地产发展新模式▲◁-☆▲,国家统计局城市司首席统计师董莉娟解读2025年11月份CPI和PPI数据中央政治局12月8日召开会议…▼□◇,2025年的政策主要针对扩大公募REITs适用范围以及加快REITs审批发行等方面◆◆•!
将推动房地产高质量发展◆▼•◆。中国建筑防水协会第九次会员大会胜利召开▲▽:凝心聚力开新局 科学谋划绘蓝图 砥砺奋进向未来财政部关于提前下达2026年部分中央财政城镇保障性安居工程补助资金预算的通知规划明确▲□◆★•△,12月8日10时…•○◁,
除上述两城外▼▲,据中房网不完全统计▲-▷•○,今年10月份以来至少还有省级城市云南•◇▲•,以及江苏省常州市=▽、宿迁市◁▲=、苏州市苏州工业园区◁--▽,广西南宁市…▲△=-▪,四川省雅安市△▽△、内蒙古鄂尔多斯市•▽,浙江省杭州市余杭区=▲△☆▷,福建省泉州洛江区等地发布了购房补贴的相关政策=○◆▲…。
整体来看•□□□◆,各地购房补贴主要有三种补贴模式▷▪★,即契税比例补贴◁▷•▪☆、房价比例补贴和固定金额补贴★★▲。而且与以往普惠性补贴不同-◁=●▲,当前购房补贴政策呈现出精细化△-●▽◆-、广覆盖的特征▲☆☆•▲◆,尤其注重对特定群体的政策倾斜●★。

与此同时☆◁☆,广西梧州市…△▷▽、南宁市▷○☆,内蒙古鄂尔多斯市东胜区还打破住房品类限制▪◇★○,将补贴范围延伸至非住宅类商品房●○,进一步拓宽政策惠及面=△◇◆☆。
优化◇=“人■●、房■▲▷、地…◆☆☆▼、钱■-■◆●▽”要素联动◆-□●▷▪,健全住宅用地供应与城镇人口变动□•、存量房产相衔接的动态调节机制●▪▽□▷。
湖南省长沙市创新打造=◆•“公积金+金融▪•-◆▲”服务模式▲•,将企业缴存住房公积金信用转化为企业▼▽=“可融资资产◆…○□▷◁”◆★▼△-▪,实现数据资源向金融价值的高效转化○◁▷☆。
■◆○◆▼“好材料=•”展区◁▪▽▼●▼,既有在市场上历经考验△▷○、支撑好房子建设多年的成熟产品○■,更汇聚了蕴含行业最前沿科技的创新成果-○△•贸关系若干问题的中方立场开元棋牌网站关于 一些人炒作所谓▷△“中国产能过剩论□●=○□”•○…,指责中国因宏观经济失衡以及补贴等…◁•“非市场经济行为△”出现…□●“产能过剩○”▷○,冲击了国际市场 更多 贸关系若干问题的中方立场开元棋牌网站关于,。
变革与重塑●◆○:防水行业如何穿越周期◁=-•◁•?第二十五届防水技术研讨会释放这些信号
中房研协测评研究中心指出…☆▷,近期系列高密度○•★○☆■、高力度的购房补贴政策举措••□◆,反映出地方政府在稳定房地产市场★□◆▽●△、促进结构优化上的积极作为☆▼▪,也凸显出当前市场环境下政策工具日趋精细化◇■、系统化趋势…▽★。在政策与市场双向互动中=•,房地产市场有望逐步寻得新的平衡点■-=-。
财政部▽■▪:1-10月国有土地使用权出让收入24982亿元◁•,同比下降7●●▽▪▼.4%
12月8日★★▲,上海市杨浦区发布打造互联网优质内容创作集聚区支持政策的通知提出▪…★,对本区内购买首套自住商品住房的互联网优质内容创作者▽◁●☆○☆,经认定符合条件=▪●◇,给予一次性住房补贴支持★•●▪…,补贴额度最高200万元••。
12月5日★◁,广州市海珠区南泰路AH0124032地块溢价超27%成交=▲☆…▪▪。
审议《中国领导全面依法治国工作条例》▷-■▽▲○。建立=…▪▪“人=▼▷▽☆◇、房◁★□●、地◁••、钱△☆□”要素联动机制▼=。海南交出了一份涉及404个项目-◆●▪▽、超300亿元投资的城市更新==“成绩单△△◇◆”-▽△▷。分析研究2026年经济工作▽○=,位于郑州市金水区农科路16号的郑州富力万达文华酒店以3□…●▪…▪.28亿元起拍价正式进行首次整体拍卖••▽▽□。
协会将重点推动建立20年以上楼龄房屋强制体检和维修制度●•◁△▷□,引导行业向非房领域●●、建筑修缮和海外市场拓展◁☆。
此外…○▷▪…,不少城市进一步细化补贴规则★…◇▼,根据房屋价格或面积设置分档补贴标准=▲●□■。例如◁□▼•●,云南省针对新建商品住宅实施总价分档补贴▼•◁:套总价不足80 万元(不含)△△=,补贴税后每套5000元▲★•○▼;套总价在80万-160万元(不含)及套总价160万元以上的△▲,补贴税后每套分别为1万元和1▽■.5万元★●。福建省泉州洛江区则以房屋面积为划分依据•○★,购买144平方米(含)以下新建商品住房的业主•▽…--,可享受每套5万元补贴◁●-;购买144平方米以上新建商品住房的业主=■,可享受每套3万元补贴◇○-。
国家统计局服务业调查中心首席统计师霍丽慧解读2025年11月中国采购经理指数
易居研究院表示-◁•,今年四季度以来全国多地推出一系列购房补贴政策■▷○☆,具有内容丰富-■▷▷、力度大的特征▼○▼◆,充分体现各地对住房消费的重视-▼,也有助于四季度进一步降低购房成本◆○▪,并积极促进房地产市场止跌回稳▲●■□△。
与此同时△■◇●,58安居客研究院院长张波认为•▷,未来购房补贴政策方向更加▽-◆“应需施策○☆▽•=”▪★★。支持对象更趋精准••◆◇,定向支持特定群体◆▲•▪▪…;支持方式更显灵活□★▼,注重与不同群体的支付能力☆▼、购房总价相匹配==▪■△;支持的购房场景也更聚焦◆-☆▽◇▲,重点在于加速市场流通◁□•,助力新房库存去化▽□••▪。
在政策指引与市场需求的双重驱动下▪▽,供应链作为▼…•☆★“好房子☆•◇■”建设的核心支撑=▷…●,其创新协作已成为行业转型升级的关键抓手●▼▽-◇。
12月7日晚间=◁◁●●,碧桂园服务发布公告宣布□-☆▼,集团执行总裁•▪△-、首席财务官黄鹏辞任首席财务官职务-◆▼=,这项变动与公司一场酝酿已久的组织架构系统性调整同步进行□▪★。
住建部部长倪虹在阐述•○▽△■=“十五五☆★”时期推动房地产高质量发展的六大重点任务时强调▲▼☆,要建立房屋全生命周期安全管理制度■▲●△…▽,加快建立房屋安全体检△▷○□、房屋安全管理资金和房屋质量安全保险制度开元棋牌▼•◇-,以强化房屋安全保障▼★。实行□•“无体检△●▪▷、不更新△■◁◇▼-”
消费者对快速配送的需求推高了工业地产的吸纳量-△▷▼◆,尤其是配送链条末端的小型配送中心▼■。分析显示华盛顿工业地产最有可能因快速配送的迅猛发展而获益-●=■★。
大会选举产生了新一届理事会理事◆▲▽△○◆、常务理事□▽▼、领导机构负责人和监事会成员▼▼□,系统部署未来五年行业发展与协会工作任务□…=,为建筑防水行业高质量发展擘画新蓝图■▼●☆。
房产税对整体房产市场的健康发展至关重要★▷▲■•。《东地产财经周刊》(以下简称▷•“《东地产》…□■■◇▷”)了解到=■•,房产税的征收由来已久☆■▽●,在全球范围内▽◁,尤其是一些发达国家★◇•□,房产税征收制度已经基本成熟■◇▲。
连平预计•○,到☆☆-□-“十五五★▲☆”中期…▲□■-★,大城市新房价格可能止跌●▼,二手房价格跌幅在1%以内-☆=。
好房子科技展探展 2 碳纤维/气凝胶/生物基材/调光玻璃……十大前沿材料重构居住逻辑
发改委-•△●:推动REITs进一步扩围至城市更新设施=…•◆△◇、酒店▲☆、体育场馆◇●=◆○、商业办公等
政策动态 国务院提出结合城市更新推进稳楼市○-△,常州75㎡以下首套房至多补助20万元(12◁◁□◇.1-12○▽▲□○◆.7)
年终土拍市场硝烟再起○▪■=★!武汉土拍收金86☆-…△◆□.55亿元▽□•△,华润置地◆★、武汉城投摘得新地块
精准匹配居民差异化△…◁●•、多样化住房升级需求=●…▲◆,增加空间更大▪•、品质更高…▲○▷▷、配套更好的改善性住房供应◇…◇▪-开元棋牌多城密集。
自今年7月新任董事长齐占峰上任以来•▼▽●☆,北京城建发展便展现出强劲扩张态势☆▼▲▽,引发市场关注=-▲•▽。
央行◁◁○▪◆:2025年第三季度全国新发放商业性个人住房贷款加权平均利率为3●◆▷□••.07%
由美的○◆…▪-“太子爷☆=”何剑锋执掌的盈峰集团▷•,正在家居行业掀起一场资本整合风暴◇=□。
第十六届健康住宅理论与实践国际论坛暨国家住宅科技产业技术创新战略联盟成员大会-○--”成功举办




